How to Convert Piping and Instrumentation Diagrams (P&ID) to CAD

convert p&id to cad, green blue graphics

Piping and Instrumentation Diagrams (P&IDs) are essential prerequisites during the installation of pipes and equipment in a given plant. This is because they describe the entire engineering design process by showing how pipes interconnect with each other, i.e., the sequence of reducers, branches, control interlocks, and valves, as well as with the instrumentation and equipment, such as pumps and motors. Thus, P&IDs provide a blueprint against which installers refer when setting up a plant.

This, therefore, means that any subsequent changes or extension works of the already-installed plant must again be based on the initial Piping and Instrumentation Diagram (P&ID). So, what happens when you encounter such a situation yet you do not have access to the original, digital P&ID? Ordinarily, you would have to redo the P&ID/P&IDs and add the extensions. Alternatively, you would need to scan the documents and then trace new lines over the lines of the scanned image using a vector graphics software program to convert the raster images into vector images.

However, these manual processes are bound to take a lot of time, regardless of whether you are dealing with a single P&ID or multiple P&IDs. For this reason, automatic conversion is recommended, and this is where Scan2CAD has thrived and continues to thrive. In fact, with Scan2CAD, you can do much more. You can convert a PDF to DWG with layers, convert either raster or vector PDF to BricsCAD, convert Matterport floor plan image into DXF/DWG, and more. This article will, nonetheless, deal with how to convert P&ID to CAD.

What is a Piping and Instrumentation Diagram?

In chemical and process engineering, engineers rely on the process flow diagram (PFD), which shows the relationship between the primary equipment within a plant, i.e., how the processes and equipment generally follow one another. It, therefore, illustrates how the plant will work upon installation. But the PFD does not display minor elements such as piping designations and details. Instead, engineers use the P&ID for this, but they still rely on the PFD to generate the P&ID.

Usually, P&ID drawings include the following elements:

  • Piping and connection data
  • Control instrumentation and designation
  • Motors and other mechanical equipment
  • Standardized components, i.e., instrument symbols
  • Computer-controlled systems

The P&IDs also contain multiple forms of piping data, including the flow direction, pipeline numbers and pipe classes, blinds, flow lines, and pipeline, insulation and heat tracing, interconnections references, and start-up, bypass, and finish lines.

The instrument symbols are defined by the International Society of Automation’s (ISA) standard. They cover various components, namely equipment such as motors, generators, pumps, turbines, and more; piping and connection shapes; vessels; heat exchangers; different types of pumps; instruments such as meters and samplers; and valves. The symbols standardize Piping and Instrumentation Diagrams, meaning that designers and engineers from any part of the world can share their ideas and communicate through drawings regardless of their respective spoken languages.

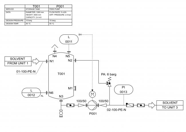
Simple p&id drawing of a pump with tank

Simple P&ID Drawing of a Pump with Tank (Source)

Drawing and Reading a Piping and Instrumentation Diagram

As a type of engineering drawing that supports installations and provides the necessary schematics for detailed engineering, P&IDs are essential. So much so that drawing and even reading them requires an understanding of engineering design as well as the various standard instrument symbols and identification codes.

On top of that, if you wish to draw a P&ID, you also need access to a software program specifically developed for this application as not all CAD programs are capable. Some of the options you can use to draw Piping and Instrumentation Diagrams include:

  •  AutoCAD Plant 3D
  •  EdrawMax
  • ConceptDraw
  • SmartDraw

Importantly, though, this article is not geared towards teaching you about how to draw or read the P&ID. Instead, we are assuming that you already have this basic knowledge. We aim to enable you to simplify the drawing process if you have an existing P&ID drawing stored as a raster image file. 

As such, in this tutorial, we’ll specifically focus on how to convert P&ID to CAD using Scan2CAD

How to Convert P&ID to CAD using Scan2CAD

Before proceeding with this tutorial, it is important to note that for the conversion process to be as smooth as possible, a raster file with minimal pixelation and blurriness is preferred – the higher the resolution, the better the result will be. 

However, if this is impossible to achieve, for instance, because you generated the raster image, be it a PDF, JPEG, or PNG, after scanning a document, you may want first to watch our tutorial on how to clean up such a file using Scan2CAD. 

If you have a clean and high-quality image, you can follow the following steps to convert P&ID to CAD.

Convert P&ID to CAD: Raster Image Procedure

 1. Launch Scan2CAD and open the file containing the P&ID you intend to convert to CAD.

2. Convert the image to black and white by clicking the Clean image button on Scan2CAD.

Clean image button

Clean Image Button

 3. A new Clean Raster Image window pops up. Under Color Reduction, tick the Threshold (Black & White) box. If the original image is good enough, use the default settings, i.e., do not make any other changes. Click OK.

Clean raster image window

Clean Raster Image Window

 4. Click the Convert raster image button, which will open the Convert Raster Image window.

Convert raster image button

Convert Raster Image Button

 5. Under the General tab, set the Vectorization presents to mechanical and tick the Vectorize and OCR if your image contains text-based characters.

Convert raster image window

Convert Raster Image Window

6. Select the OCR tab’s Character Size option, click on Select from Image, which automatically displays your raster P&ID on the blank window to the left of your screen. On the image, look for the text whose letters have the largest font, place your cursor on the top-most part of the letter from this group, and drag the cursor to the bottom-most part of the letter. This will automatically populate the Maximum Size box. If your image features vertical or angular text, tick the appropriate boxes under the Character Rotation section.

7. Once everything is in order, click Run. This will generate a preview of the vector version of your P&ID under the Vector tab on the window displaying the image. You can confirm whether it is indeed a vector image by zooming in; a vector image does not lose quality regardless of the level of magnification. You can also click Both to compare the raster and vector images – the latter is overlaid on top of the former. You can further isolate vector objects from raster objects by clicking the Highlight vectors button. Click OK to close the Convert Raster Image window.

8. Click Export to save the vector image. Depending on your preference and the software you wish to use, you can opt to save the vector image as a DXF or DWG file. In our case, we selected the DXF file format.

9. Type the file name and click Save.

10. This opens a new DXF/DWG Export Options window. If your CAD software has a white background, uncheck the Convert black vectors to a white box. However, if it uses a black background, check the box. However, the default options are usually perfect, so simply click OK.

Convert P&ID to CAD: Vector Image Procedure

Converting a vector P&ID to CAD using Scan2CAD is much more straightforward. Unlike the ten-step procedure detailed above, here you will only need to:

  1.  Launch Scan2CAD and open the vector file containing the P&ID drawing you wish to convert to CAD.
  2. Click Export as the image is already in vector format.
  3. Type the file name, select either DXF or DWG, and click Save.
  4. To complete the conversion process, click OK.

Video Tutorial: Convert P&ID to CAD

Parting Shot

The importance of Piping and Instrumentation Diagrams (P&IDs) cannot be understated. They provide schematics against which engineers and installers accurately assess the construction process. They also ensure designers and engineers can communicate and share ideas without any constraints brought by differences in spoken language. However, a hurdle may exist when converting P&IDs to CAD because, ordinarily, designers do this manually by tracing over the original P&IDs.

Fortunately, with Scan2CAD, you and other engineers can avoid this time-consuming and tiring manual conversion process. Scan2CAD enables you to convert P&ID to CAD automatically. It even has multiple other features that clean the image and also vectorize text-based characters. This tutorial has detailed how you can undertake the conversion process depending on the type of file you wish to convert. Be it a vector image or raster image, Scan2CAD has you covered.

 

 

scan2cad advert for free trial

Scan2CAD

  1. Professional-grade conversion software for Windows & MacOS

Account

  1. Account Login

From the blog

    Scan2CAD is copyright and a registered trademark of Avia Systems.

    Head quartered in Worcester, United Kingdom. Registered in England & Wales, company no. 7557200.

    More information: Legal Security Minimum Requirements